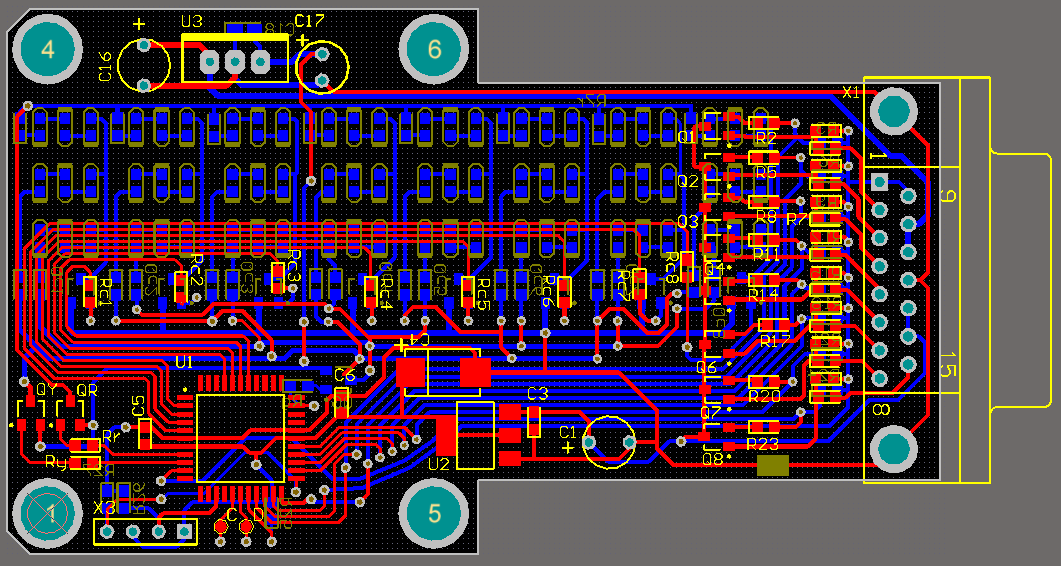
Dramların güzel yanları bir gün bitiyor olmaları sanırım. Birkaç gün önce giriştiğim bir iş sıcakların, tatilde olmamın ve spor yapmaktan başka bir şey istemiyor olmamın etkisiyle dramım oluvermişti. Ve, sıcakta bilgisayarın başında inatla yapılan çizim oturumlarının sonuncunda elektriksel olarak fena sayılmayacak ama estetik olarak pek güzel durmayan, hepsi bir yana kendisinden beklenen işi yapacak küçük bir devre kartı çıktı piyasaya.
Ve dram bitti…
Dramlar eninde sonunda biterler. Yeter ki siz sağlam durun..
