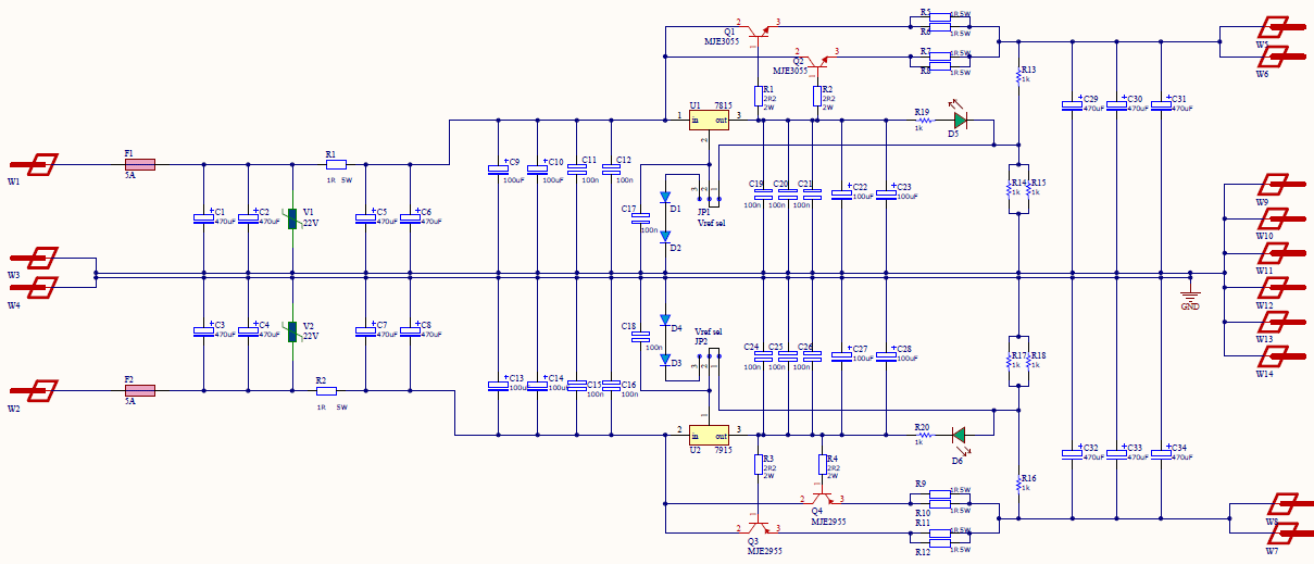
O değil de, eskiden iyi uğraşıyormuşuz bu simetrik regüle güç kaynaklarıyla falan. Şimdi uzun bir aradan sonra böyle bir işe el atınca hatırladığımdan daha karışık olduğunu gördüm 🙂
Bir de eskiden “her türlü” modundaydım. Şimdi “en iyi şekilde” modunda olduğum için biraz daha uğraştırıyor bu meretler…
