
Üç renkli LED elemanlar kullanarak rengarenk aydınlatmalar yapmak son zamanlarda bana da çekici gelmeye başlamıştı. Aslında bunun için hazır pek çok seçenek var ancak ben küçük bir board yapıp, üzerine kendi seçtiğim RGB LED’leri yerleştirip kendi tanımladığım kumanda şemasını yürütebilecek bir şeyler yapmak istedim. Sonrasında bu küçük kartları istediğim yerlere yerleştirip, onları değişken renklerle yakmak niyetindeyim. Noktasal olarak büyük bir ışık yoğunluğunu hedeflemiyor olsam da bir board üstüne 5 tane PLCC kılıf LED koymaktan kaçınmadım.
Kartın boyutları 58mm x 13.5mm oldu.

Deneme amacıyla ürettiğim board’ların üzerine Cree marka CLP6C-FKB model LED’ler taktım. Sonuç gayet güzel.
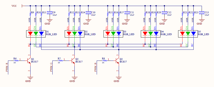
LED’leri doğrudan kartların besleme hattı üzerinden besliyorum ve her renk için bir pull-down transistör ile sürüyorum. Şemada 100R olarak gözüken seri dirençler besleme gerilimine göre seçilmesi gereken denge dirençleri.

Bu projeyi bir hafta sonu çalışması olarak uğraşmaya değer bulmama neden olan şey bu kartları seri haberleşme ile kumanda edilebilir ve kaskat bağlanabilir yapmam. Bu şekilde iş basit bir renk ayarından çok daha fazlası olabilir.
Aslında arka arkaya bağlanabilir renkli LED deyince akla gelen Neopixel diye bir LED çipi de var. Bunun Çin malı kopyaları ucuza bulunabiliyor. Ama bunlar adreslenebilir modüller değiller. Ben uzun clock katarları üretmek zorunda kalmak yerine doğrudan UART kullanan bir şey yapmak istedim. Bu şekilde tek bir komutla tüm lambalara aynı anda aynı şeyi yaptırabilmek mümkün. Veya istediğiniz belli bir adrese doğrudan komut verebilirsiniz. Eğer hızlı animasyonlar yapmak söz konusu ise bu daisy-chanining’e göre çok büyük bir fark yaratabilir.
Her modülün sol tarafında uart’ının RX ‘i sağ tarafında ise TX çıkışı bulunuyor.

Modülleri arka arkaya (kaskat) bağladığımızda soldan sağa birbirlerini sürmüş olacaklar.Bir modül sol tarafından bir paket aldığında bu paket onu adreslemiyorsa veya bir genel çağrı adresi taşıyorsa o komutu sağ taraftaki TX pininden aktaracaktır. 0-3V gerilim düzeyinde çalışıyor olsak bile bu şekilde alavere yaparak uzun bir lamba zincirini bir uçtan kumanda edebilmeyi umuyorum. Bu arada, 24mA kaynak akımı verebilen bir logic buffer kullanmakla sonraki modül ile aramızdaki kablonun kapasitesinden kaynaklanacak yavaşlamaları azaltmış olacağız. Şemadaki paralel kondansatöre takılmayın. Orada bir komponent yeri olsun istedim sadece.

Benim “adreslenebilir” bir lamba modülünden beklediğim kumanda işlevleri her kanal için ayrı ayrı olmak üzere;
* Açma ve kapama denetimi,
* Çıkış gücünü ayarlama,
* Rampalı açma/kapama,
* Çıkış gücünü rampalı değiştirme,
* Rampa sürelerini değiştirebilme
* Çıkış gücünü çıkışa yansıtmaksızın değiştirebilme (komut verildiğinde uygulanmak üzere)
* Tüm modüllere eşzamanlı komut verebilme
Bu fonksiyonlar basit seri komutlarla kumanda edilebildiğinde ana kontrolcünün karmaşık efektleri yürütmesi kolayca mümkündür.
Firmware Yapısı
Ana program, dört ayrı thread’den oluşur:
+ Sürekli olarak çalışan ve her aşaması belirli bir zaman aşımı denetimi ile korunan bir seri haberleşme thread’i..
+ Zaman çoğullamalı olarak çalışan ve her biri bir renk sürücüsüne çıkış veren üç özdeş paralel renk kontrol thread’i.
Her renk kontrol thread’i 4 farklı duruma dair task’ler çalıştırır. Her task’in o renk için bir “durum” olduğunu düşünün. Bunlar;
OFF
ON
RAMPUP
RAMPDOWN
task’leridir. OFF ve ON task’leri kalıcı durumlardır. Bir komut alınmadığı sürece denetim bu task’i çalıştırmayı sürdürür. RAMP task’leri ise belli bir süre boyunca çalışan geçiş durumlarıdır. Set değeri değiştirildiğinde (kademeli geçiş komutu verilmişse) veya kademeli açma kapama komutları verildiğinde yeni set değerine ulaşılıncaya dek bu adımlarda kalınır.
Çıkış kontrol task’lerinin zaman bölümlemesi 10,7ms ‘dir. Yani her 10,7ms’de bir sıradaki renk kanalının geçerli durumuna dair task çalışır. Ve bu çevrim art arda sürekli devam eder. İki rezerve zaman slotunun da eklenmesiyle, bir tam çevrim 5×10,7 = 53,5ms ‘de tamamlanır. Bu demektir ki, çıkış güncellemeleri 53,5ms çözünürlükle yapılmaktadır. Durağan adımlarda bu önemli olmamakla beraber kademeli geçiş adımlarında bu süre değişim hızını tanımlar.
PWM
İşlemcinin üzerindeki 3 PWM kanalını da kullanıyoruz. PWM çözünürlüğü 8 bittir. PWM frekansı da 7,98 kHz’dir.
Bu projenin donanımını tasarlarken EFM8BB1 işlemcisini kullanmıştım. Firmware’e de bu işlemci üzerinde çalışarak başladım. Sonra iş deneme aşamasına gelince prototip montajları için bana yardımcı olan arkadaşımın elimdeki board’lara BB1 yerine yanlışlıkla SB1 takmış olduğunu fark ettim.
Sleepy-Bee ile Busy-Bee “hemen hemen” pin uyumludur. Ancak firmware’de oldukça yaşamsal farklar vardır. Ne yazık ki buna PCA modülü de dahil, ki bu board’da PWM’i bununla üretiyorum. O yüzden, elde olan asıl olandır mantığıyla benim firmware’i SB1 üzerinde çalışacak şekilde değiştirdim. Ancak asıl üretimim BB1 ile olacak. Çünkü bunda daha çok özellik var.
Bu işlemcilerde PWM çıkışı aktif duty cycle’da 0, pasif durumda da 1 oluyor. Ben BB1’de PCA0POL register’ı ile bu evirme işlemini donanımsal olarak halledebiliyordum. Ancak SB1’de POL register’ı yok. Bu durumda çıkış gücü 0 yazarsak en büyük 255 yazarsak en küçük olmuş olur. Ayrıca, kanalı kapatmak istediğimizde önce çıkışa 255 yazmalı sonra da _ECOM bitini sıfırlamalıyız.
8 bit PWM’de set değerini PCA0CPHx register’ına yazmak gerek. Daha yüksek çözünürlüklü PWM ayarlarında kullanılabilen auto-reload register’larının kullanım seçimi bu modda kullanılmıyor.
Çalışma sırasında PCA modülü ve sayacı sürekli devrede. Bir kanalın kapalı olması gerektiğinde
PCA0CPMx = 0x02; yazarak o çıkışın toggle olmasını engelliyorum. (PCA0CPHx = 255)
PCA0CPMx = 0x42; yazdığımda da PWM çalışmaya devam ediyor.
BB1 kullanan versiyonda işler biraz daha değişik. Burada o kanalın POL bitini = 0 yapıp _ECOM=0 yapmam çıkışı kapatmaya yetiyor. Duty cycle’ı değiştirmeme gerek yok.
Ayrıca, BB1 ‘de PWM’i center-aligned kullanıyorum.
Kontrolcü, komutlar tamamlanmadan yeni komutu işleme almaz. Ancak rampa komutları icra edilirken seri haberleşmeden yeni bir komut alınırsa komut kuyruğa eklenir ve geçerli komut tamamlanınca işleme alınır. Ani açma / kapama /set değeri değiştirme komutlarında bunun olma olasılığı yoktur. Rampa işlemlerinde komutun tamamlanması rampa ayarına bağlı olarak uzun sürebileceği için bu olasılık vardır.
Üç renk kanalı birbirinden tamamen bağımsız olarak çalışabilir ve kumanda edilebilirler. Ancak tamamen eşzamanlı olarak da kumanda edilebilirler.
Bir zincirde 128 adet modül arka arkaya bağlı olabilir. Her modülün adresi sabittir. Bir ağda aynı adresli iki modül olması çalışmayı bozmaz, sadece bu modüller ayrı ayrı ayarlanamamış olurlar. 0x81 adresi tüm modüllerin ortak çağrı adresidir.
Seri portun haberleşme hızı 38400bps’dir. Yazdığım ilk versiyonda modül aldığı paketin adresi kendi adresi değil ise paketi tamamlanmasını beklemeden iletmeye başlıyordu. Ancak sonra, kesme kodunu kısa tutma takıntım yüzünden bu özellikten vazgeçtim. Bu durumda, her modül için paket aktarım gecikmesi yaklaşık 1,6ms’dir.
Haberleşme Yapısı
Paket boyu tüm komutlar için sabittir ve 6 byte’tır. Her paket sync byte’ı (0xAA) ve hedef node adresi ile başlar (0x01..0x81). 0x81 genel çağrı adresidir.
Ardından gelen cmd byte’ı paketi tanımlar. Geçerli komutlar ve kullandıkları parametrelerin anlamı şöyledir:

node: 1..128 arası, hedef adresi. 129 tüm modülleri adresler.
cmd_X : kanal komutları. anlamları şunlar:
0: Bu kanala ait komut yok.
1: forced-on : Kanal kapalıysa hemen açılmasını sağlar. Eğer açıksa out_X’te o an yazılı olan set değerini çıkışa yansıtır.
2: turn_off : Kanalı hemen kapatır.
3: ramp-up: Çıkış gücünü kademeli olarak out_X ‘te yazılmış değere yükseltir. Kanal kapalı idiyse açılır ve set değerine kademeli yükselir.
4: ramp-down: Çıkış gücünü kademeli olarak out_X’te yazılmış değere azaltır.
5: rampdown-off: Çıkış gücünü sıfır değerine kadar kademeli azaltır ve sonra kanalı kapatır.
NOT: Ramp-up ve ramp-down komutları, o anki çıkış oranı, out_X set değerinden sırasıyla yüksekse ve düşükse tek seferde yeni set değerine gelir.
Bu projede önemli bileşenin lambaların kontrolcüsü olduğunu düşünüyorum. Firmware’i tamamlayıp denemelere başladığımda işin bu yönünün geliştirilmeye oldukça açık olduğunu gördüm. Yukarıdaki komutların çalışmasını hızlı biçimde deneyebilmek için basit bir PC programı hazırladım. Aşağıda onun görüntüsünü görüyorsunuz. Üzerine tıklayarak programı indirebilir ve deneyebilirsiniz:

